-
M1 Mac에서 안드로이드 USB 테더링하기-DualUSBETH카테고리 없음 2021. 12. 22. 20:51

이전에 M1 Mac에서 안드로이드 USB 테더링 하는 방법을 소개한 적이 있다.
참고 : https://itap.tistory.com/2
M1 Mac에서 안드로이드 USB 테더링하기
[주의] 서명되지 않은 kext를 로드해야 하므로 csrutil의 kext 서명 확인을 비활성화 해야합니다. 보안에 취약해질 수 있는 점 주의바랍니다. (애플 개발자로 등록되어있는분 계시면 서명 부탁드립니
itap.tistory.com
다만, 위 방법의 가장 큰 문제점은 SIP를 비활성화(Sideload 앱 사용불가) 해야 한다는 것이었고, 그 문제를 해결하기 위해 애플 개발자 계정을 만들어서 kext 권한 요청을 시도해봤으나 거절당했다.
Hello,
Kext signing certificates cannot be assigned to Apple Developer accounts held by individuals. Please ask your company’s Developer Team Agent to resubmit your request with detailed information.
Thank you,
Apple Worldwide Developer Relations
Please include the line below in follow-up emails for this request.쉽게 말하자면, "개인 개발자에게는 kext 서명 권한을 주지 않는다" 이다.
고민 끝에, 뇌리에 스쳐오는 생각.
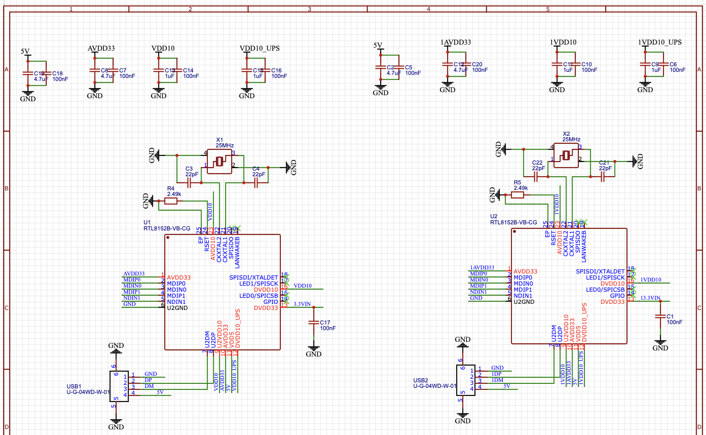
맥에서 리얼텍 이더넷 어댑터(RTL8152/RTL8153)은 별도 드라이버 없이 바로 인식되던데,
그러면 안드로이드 USB 테더링 기능을 이용해서 이더넷 연결을 하면 되는거 아닌가?그럴싸해 보였다.
그래서 설계해 봤다.



그리고 잘 작동되는 것을 확인했다.(맨 위 사진 참고)
혹시라도 어떻게든 유선 테더링이 필요한 분은 github에 거버파일 올려놨으니 활용해보셔도 될듯?
(다만 납땜시 크림납과 히팅건 필요, PCB 주문시 SMT까지 주문하면 다 납땜돼서 오긴 함)
https://github.com/chaealarm/DualUSBETH
GitHub - chaealarm/DualUSBETH: 2 of RTL8152 module for USB ethernet tethering for Android device-Apple Silicon mac.
2 of RTL8152 module for USB ethernet tethering for Android device-Apple Silicon mac. - GitHub - chaealarm/DualUSBETH: 2 of RTL8152 module for USB ethernet tethering for Android device-Apple Silicon...
github.com